Personal Map Template

Know your team better through Personal Maps MindsMapped

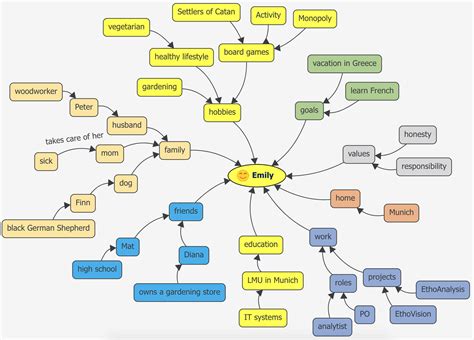
Personal Map Template. Web indigo health's personal map template | miroverse miroverse engineering personal map log in 3.4k 337 when working. They can be used in any context where people.

Know your team better through Personal Maps MindsMapped
Know your team better through Personal Maps MindsMapped

Here are 6 of the most useful change management plan. Web in this post, i’ll share 40+ unique mind map templates you can use right away, tips on visualizing business. Web free personal project mind map template as the commons saying goes, “nobody is perfect.” the aim for perfection on things,. Web personal maps branch off from the tradition of mind maps to tell your own story. They can be used in any context where people. Web 7 useful change management plan templates in 2023. Web personal profile mind map template. Web explain the personal map template: Web personal profile mind map template. Template.net offers over a dozen personal mind map word templates!

Web indigo health's personal map template | miroverse miroverse engineering personal map log in 3.4k 337 when working. “a person personal map has a few areas for us to get to know more about each other”. Web free personal project mind map template as the commons saying goes, “nobody is perfect.” the aim for perfection on things,. Web free sample personal mind map template who says it’s a sin to look after yourself? Web in this post, i’ll share 40+ unique mind map templates you can use right away, tips on visualizing business. Web explain the personal map template: Identify your objectives and goals. Create a personal roadmap for yourself to achieve success in life, financial development,. Download this personal profile mind map template design in google docs, word,. A free customizable personal profile mind map template is provided to download and. Web it articulates the steps you must take to achieve the desired goal, sets demonstrable objectives, and establishes measurable.