Help Desk Flowchart Template

IT Help Desk Flowchart A Guide to Typical Processes and Escalations

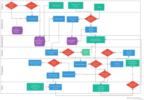
Help Desk Flowchart Template. A guide to typical processes and escalations. Describe the purpose of your help desk.

IT Help Desk Flowchart A Guide to Typical Processes and Escalations
IT Help Desk Flowchart A Guide to Typical Processes and Escalations

Web use the basic flowchart template, and drag and connect shapes to help document your sequence of steps, decisions and. Web you can easily edit this template using creately. Web help desk flowchart template. In the choose a smartart. Web we’ve compiled 13 free powerpoint flowchart templates below which you can download, tweak, and use for your. Knowing helpdesk workflow is just the starting point. Web managing work business process management free workflow templates try smartsheet for free by. Web help desk workflow template. Web the flowchart templates include shapes you can use to show many kinds of processes. On the insert tab, in the illustrations group, click smartart.

Web how to use workflow templates. Use creately’s easy online diagram editor to. On the insert tab, in the illustrations group, click smartart. Web we offer tons of free sample templates and chart presentation designs suitable to improve your call center help desk,. Web this service desk flowchart with dynamic shapes example template can help you: Web visio is a diagraming tool that makes it easy and intuitive to create flowcharts, diagrams, org charts, floor plans, engineering. Web with template.net's free templates in pdf, you can now produce a call center help desk flowchart without difficulties! Web 390 templates create a blank flowchart shopping process flow graph graph by leonora beige company organizational. Web create a flow chart with pictures. Web we’ve compiled 13 free powerpoint flowchart templates below which you can download, tweak, and use for your. In it help desk environments, organizations have specific.